冬山國中103學年
二手衣物回收存放待用照片
放置地點:衛生組工具室
作用:(1)每學年末,請畢業學生提供。
(2)隨時提供有需求之學生選用
儲存箱外觀 | 儲存箱內容 |
|
|
女生用回收衣制服、運動服 | 男生用回收衣制服、運動服 |
|
|

冬山國中103學年
二手衣物回收存放待用照片
放置地點:衛生組工具室
作用:(1)每學年末,請畢業學生提供。
(2)隨時提供有需求之學生選用
儲存箱外觀 | 儲存箱內容 |
|
|
女生用回收衣制服、運動服 | 男生用回收衣制服、運動服 |
|
|
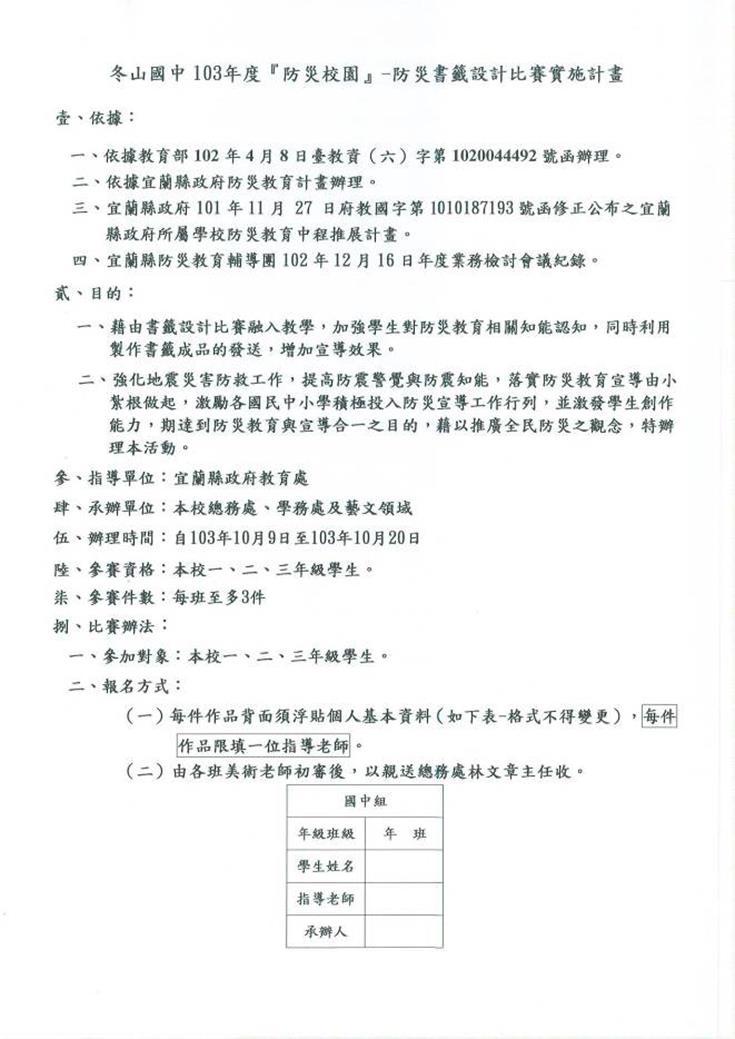
宜蘭縣立冬山國民中學103學年度
『防災教育』-防災書籤設計比賽(計畫及成果)




宜蘭縣立冬山國民中學103學年度『防災教育』-防災書籤設計比賽成果10月29日週會時請校長頒獎


冬山國中103年度防災書籤設計比賽成績表
班 級 | 座 號 | 姓 名 | 名 次 |
三孝 | 20 | 唐明涵 | 第一名 |
三愛 | 21 | 陳乃綾 | 第二名 |
二仁 | 30 | 張澤軒 | 第二名 |
二愛 | 30 | 張信云 | 第三名 |
二義 | 5 | 林子淵 | 第三名 |
三仁 | 21 | 林以茜 | 佳作 |
三仁 | 20 | 李思昀 | 佳作 |
103年度防災書籤設計得獎作品
|
冬山國中103年化糞池清理照片
2014.08.16
健康中心旁化糞池清理 | 人事室旁化糞池清理 |
|
|
三教大樓旁旁化糞池清理 | 行政大樓旁旁化糞池清理 |
|
|
宜蘭縣立冬山國民中學理化實驗教室實驗操作安全規則
一、實驗守則:
1實驗前應熟讀實驗內容,特別留心各種注意事項。
2實驗室務必注意安全。
3實驗室中不可飲食要喧嘩及重步奔跑。
4實驗進行中遇有疑問,應立即向教師報告,切勿擅自變更實驗程序,亦不得操作未經
允許的實驗,以免發生危險。
5經常保持儀器和桌面的清潔,實驗桌上不可放置實驗無關的物品,並盡量避實驗藥品
的濺潑,若發生時,須立刻加以清理。
6實驗完畢,各組須將器材確實洗淨並放回指定位置。
7離開實驗室前,須檢查水電、與門窗,確實關妥。椅子放在實驗桌下、排放整齊。
8嚴格遵守教師指示及隨時發布之注意事項。
二、實驗安全須知:
(一)使用藥品時,應先看清標籤,以免誤用,並遵守下列藥品操作法:
1藥品開瓶後,勿使異物混入;業已取用之試藥不可再裝回容器中也不可任意棄置,
應依指示處理。
2揮發性溶劑,如酒精、丙銅、乙醚等均極易燃燒,切勿靠近火源。
3混合反應極快之試劑須提高警覺,以免發生危險,如雙氧水加入二氧化錳中。
4藥品中凡因接觸空氣而自然發火者如黃磷,因打擊而爆炸者如氯酸鉀,遇火焰而
極易引火者如甲醇,接觸水而爆炸者如鈉、鋰,均須特別注意。
5有毒或令人不舒服之氣體或揮發大的液體,須在排氣櫃內進行實驗,如氯氣、溴、
乙醚……等。
6稀釋濃硫酸,須特別小心,應徐徐將濃硫酸加入水中,並時加攪拌;切勿加水於
硫酸中,以免硫酸沸騰飛濺傷人。
7傾倒液體試藥時,應將標籤部份向上,以免損毀標籤紙。
8傾倒液體應沿玻棒或器壁徐徐傾倒。
9金屬或塊狀固體放入容器時,應沿器壁徐徐滑下,以免容器破損。
(二)使用器具時,須瞭解各器材的性能,並遵守下列安全操作法則:
1不可用酒精燈去點燃另一個酒精燈,燈內酒精勿裝太滿,八分滿即可。
2銳利的玻璃管邊緣可利用加熱,使管口平滑。
3不可觸摸剛加熱過的玻璃,以免燙傷。
4將玻璃管、溫度計或漏斗從軟木塞或橡皮塞中拔出或插入時,宜用手巾包裏玻璃
管、溫度計,徐徐旋轉插入拔出,必要時可用水或凡士林作為潤滑劑。
5用試管加熱時,勿將試管對著自己或他人,以免試管內的物質沸騰濺出傷人。
6不可直接加熱量筒,以免爆破。
7嗅聞任何化學藥品時,不可將臉靠近容器,以免中毒,應與容器保持距離,用
手揮引其氣體以嗅之。
8學生做實時,老師應在旁指導,切勿單獨做實驗,以免發生危險時無人援助。
9搬運長器上皿如玻璃管、滴管,應持器皿上的上端部份,並靠近身體。
宜蘭縣立冬山國民中學102學年度第一學期
環境保護小組第一次會議記錄
時 間 | 102年 8 月 29日中午12:40 | 地 點 | 校長室 |
主 席 | 羅麗惠 | 紀 錄 | 林兆駿 |
列席人員 | |||
出席人員 | 羅麗惠、黃照雄、邱守義、林文章、林兆駿、林坤生、侯姿伃 | ||
1.校 長:(1)請利用集會再宣導資源回收的重要性,並在平時確實做到,落 實資源回收工作,建立學生正確回收觀念。 (2)做好防治登革熱的措施,本校因為校地廣闊,校園植物草皮較 多,容易滋生蚊子,所以一定要定時清掃水溝、容器,廁所更 要清理乾淨。 (3)落實環境教育8小時規定,配合政府衛生宣導及疾病管制宣導。 2.學務主任:本處會全力督導導師辦公室及學務處的環保,以及學生的整潔及環 保概念,如果水管堵塞問題等,也請總務處詳細檢查。 3.總務主任:(1)本處會繼續督促本處室同仁作好辦公室環保,水塔、飲水機都 繼續依規定定期派人檢查清洗。割草也請黃秀娥小姐每一個月 割草一次,並加強用水用電節約的宣導,以期落實環保維護的 目標。 (2)繼續推行綠色採購,以達訂定的目標。 4.衛生組長:(1)每日的溫度依舊燥熱,是蚊蠅孳生季節,一定要學生確實落實 環境衛生,並結合社區做整潔工作及配合訓育組做環境教育宣 導,本學期繼續推動辦理辦公室環保評比。 (2)本學期的公廁會加強打掃與綠美化動作。 (3)依據環境教育法規定全體師生必須參予至少八小時環境教育相 關研習活動請各位同仁確實報名參加。 5.訓育組長:依環境教育宣導規則,辦理環境教育作文等競賽。 6.設備組長:本學期完成大學樓整建,儀器設備將陸續移入,請同仁正確使 用物品與登記。 7.校 長:環境教育法通過請大家一起配合努力。 | |||
辦理學校:宜蘭縣立冬山國民中學 計畫名稱:教育部補助宜蘭縣102年度校園複合式防災觀摩演練實施計畫 辦理期程:102.10.22(二)下午 | |
|
|
活動照片1 (報到) | 活動照片2 (國教科長致詞) |
|
|
活動照片3 (校長簡報) | 活動照片4 (觀摩本校防災演練) |
|
|
活動照片5 (就地掩護) | 活動照片6 (避難疏散) |
102教室照明檢測

102綠色學校提報
深綠色葉片數 5片,淺綠色葉片數 2片

冬山國中102學年度第一學期複合型災害防救逃生演練研習成果
|
|
活動照片1 (簽到) |
活動照片2 (校長介紹講師) |
|
|
活動照片3 (上課情形-1) |
活動照片4 (上課情形-2) |
|
|
活動照片5 (演練情形-1) |
活動照片6 (演練情形-2) |
宜蘭縣立冬山國中102學年度『環境保護小組』設置要點
1.教育部頒發教育行政機關及所屬各級學校暨附屬機構環境保護小組設置要點。
二、目的:
1.培養學生環境保護之意識及修養。
2.加強校園整潔及美化環境。
3.實施垃圾分類及資源回收,以達垃圾減量之目的。
4.倡導學生節約能源之美德。
三、實施方式:
1.成立環境保護小組。
2.消除髒亂,維護校園環境整潔。
3.實施垃圾分類及資源回收工作。
4.加強環境保護教育。
5.推動校園污染防治及安全衛生工作。
四、環境保護小組成員與職責:
職 稱 | 原 任 職 務 | 姓 名 | 職 責 |
主任委員兼召集人 | 校長 | 羅麗惠 | 督導各項工作之執行 |
委員 | 教務主任 | 邱守義 | 協助及配合各科環保相關之課程教學 |
委員 | 學務主任 | 黃照雄 | 1.督導校園環境衛生之整潔 2.利用及會加強宣導環境保護之觀念 |
委員 | 總務主任 | 林文章 | 1.校園綠美化之規劃與執行 2.督導飲用水設備之維護 3.督導學校照明設備之維護 |
執行秘書 | 衛生組長 | 林兆駿 | 1.執行主任委員交代事項 2.負責擬定工作計畫及推動 3.督導校園環境整潔工作 4.校園一般垃圾廢棄物之處理與回收 |
宣傳組 | 訓育組長 | 侯姿伃 | 1.舉辦藝文活動配合實施 2.環保教育之宣導 |
生化組 | 資訊設備 組長 | 林坤生 | 實驗室安全及生化實驗廢棄物之處理 |
五、實施項目:
項 目 | 工 作 內 容 | 主 辦 單 位 |
訂 定 計 劃 | 1.擬定環境保護小組實施計劃 2.擬定本校廢棄物處理辦法 3.擬定生活常規整潔競賽辦法 4.擬定資源回收辦法 | 學務處 |
成立環境保護小組 | 以本校現有相關職務人員,予以職務分配、分工合作 | 學務處 |
校園綠美化 | 1.擬定及規劃校園綠美化 2.購置並種植花草樹木 3.定期對校園盆栽做灑水、施肥及修剪 | 總務處 |
校園環境維護 | 1.規劃各班整潔責任區、實施整潔競賽 2.隨時指導學生不亂丟紙屑、瓶罐之良好習慣,水 溝經常保持暢通,防止蚊蟲孳生 3.寒暑假均分配班級做好校園整潔維護工作 | 衛生組 |
廢棄物處理、垃圾分類及資源回收 | 1.擬定校園廢棄物處理辦法,推行垃圾分類及資源 回收工作 2每班[分配垃圾桶做鋁箔包、鐵鋁罐及紙類之回收 3.配合班級環保組,於每週實施回收工作 | 衛生組 |
飲 水 設 備 | 1.本校飲用水完全使用自來水,採用中央飲水設備 及紫外線殺菌系統 2.經費許可下多設置飲水機,方便學生飲水 3.鼓勵學生多喝水 | 總務處 |
舉辦相關活動 | 1.利用集會時間宣導環境保護意識 2.每學期舉辦資源回收競賽 | 訓育組 |
教 學 活 動 | 運用各科教學研究會,鼓勵各科教師將環境保護融入教學活動中 | 教務處 |
生化廢棄物處理 | 實驗室之廢水指定專人處理,並做好回收及處理工作 | 資訊設備組 |
六、檢討與改進:每學期召開環境保護小組會議,擬定各項工作計劃,並於學期末提出檢討
與改進。
七、本辦法簽請 校長核定後實施。